设为首页
网络系统进入
首页
关于我们
公司简介
公司资质
组织机构
分支机构
企业文化
社会责任
新闻中心
通知公告
行业动态
服务范围
体系认证
服务认证
增值审核
认证培训
公开文件
认证须知
申请文件
认证信息化平台
在线申请
进度查询
证书查询
内审员证书查询
审核员专区
战略合作
技术研究
领军企业
互信互认
深圳标准
军民融合
学术之光
学术园地
中航信商学院
院校学术研究
联系我们
首页
>
新闻中心
>
通知公告
通知公告
行业动态
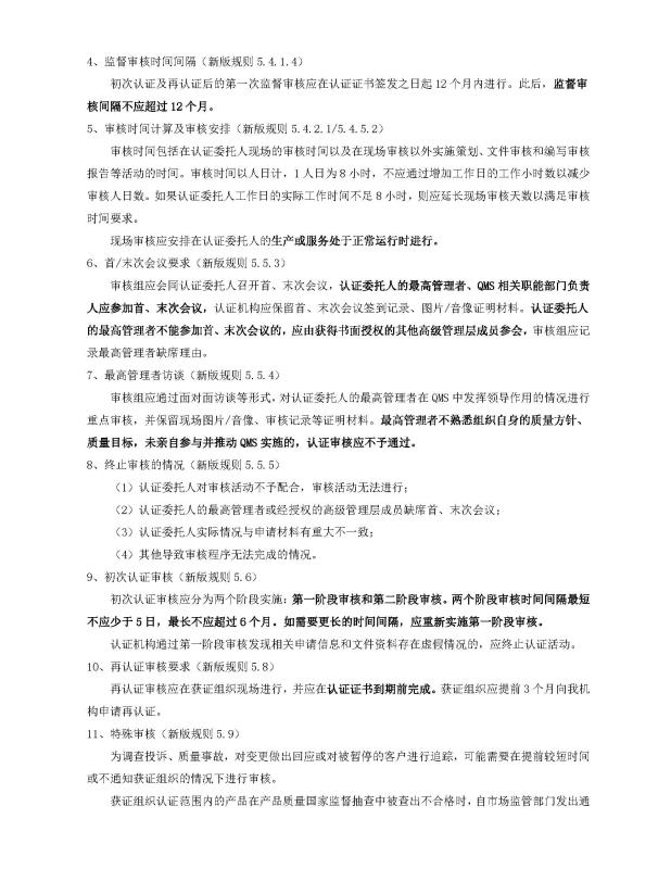
新版《质量管理体系认证规则》客户告知函